Лабораторная работа 3, страница 16 - гдз по физике 7 класс тетрадь для лабораторных работ Исаченкова, Громыко

Физика, 7 класс Тетрадь для лабораторных работ, авторы: Исаченкова Лариса Артёмовна, Громыко Елена Владимировна, Егорова Лариса Петровна, Лещинский Юрий Дмитриевич, издательство Аверсэв, Минск, 2023, серого цвета

Авторы: Исаченкова Л. А., Громыко Е. В., Егорова Л. П., Лещинский Ю. Д.

Тип: Тетрадь для лабораторных работ

Издательство: Аверсэв

Год издания: 2023 - 2026

Цвет обложки: серый, сиреневый, бирюзовый с мужчиной на самолёте

ISBN: 978-985-19-6334-4

Рекомендовано Научно-методическим учреждением «Национальный институт образования» Министерства образования Республики Беларусь

Лабораторная работа 3. Измерение объема - страница 16.

Лабораторная работа 3 (с. 16)
Решение. Лабораторная работа 3 (с. 16)
Физика, 7 класс Тетрадь для лабораторных работ, авторы: Исаченкова Лариса Артёмовна, Громыко Елена Владимировна, Егорова Лариса Петровна, Лещинский Юрий Дмитриевич, издательство Аверсэв, Минск, 2023, серого цвета, страница 16, Решение Физика, 7 класс Тетрадь для лабораторных работ, авторы: Исаченкова Лариса Артёмовна, Громыко Елена Владимировна, Егорова Лариса Петровна, Лещинский Юрий Дмитриевич, издательство Аверсэв, Минск, 2023, серого цвета, страница 16, Решение (продолжение 2)
Решение 2. Лабораторная работа 3 (с. 16)

Проверьте себя

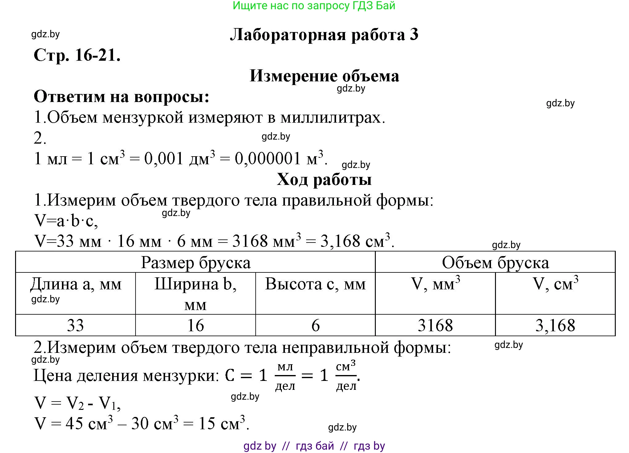
1) В каких единицах измеряют объем мензуркой?

Объем мензуркой измеряют в миллилитрах (мл) и кубических сантиметрах (см³).

Ответ: Объем мензуркой измеряют в миллилитрах (мл) и кубических сантиметрах (см³).

2) Какая связь данной единицы с см³, дм³, м³?

Связь между единицами объема следующая: $1\text{ мл} = 1\text{ см}^3$; $1\text{ дм}^3 = 1000\text{ см}^3 = 1000\text{ мл}$; $1\text{ м}^3 = 1000\text{ дм}^3 = 1\ 000\ 000\text{ см}^3 = 1\ 000\ 000\text{ мл}$.

Ответ: Связь между единицами объема следующая: $1\text{ мл} = 1\text{ см}^3$; $1\text{ дм}^3 = 1000\text{ см}^3 = 1000\text{ мл}$; $1\text{ м}^3 = 1\ 000\text{ дм}^3 = 1\ 000\ 000\text{ см}^3 = 1\ 000\ 000\text{ мл}$.

Ход работы

1. Измерьте объем твердого тела правильной формы.

Предположим, измерения линейкой дали следующие результаты:

Дано

Длина бруска $a = 60\text{ мм}$

Ширина бруска $b = 40\text{ мм}$

Высота бруска $c = 20\text{ мм}$

Перевод в СИ:

$a = 60\text{ мм} = 0.06\text{ м}$

$b = 40\text{ мм} = 0.04\text{ м}$

$c = 20\text{ мм} = 0.02\text{ м}$

Найти:

Объем бруска $V$, мм³ и см³.

Решение:

Объем прямоугольного бруска рассчитывается по формуле $V = a \cdot b \cdot c$.

Подставляем значения:

$V = 60\text{ мм} \cdot 40\text{ мм} \cdot 20\text{ мм} = 48000\text{ мм}^3$

Для перевода в кубические сантиметры используем соотношение $1\text{ см}^3 = 1000\text{ мм}^3$:

$V = \frac{48000\text{ мм}^3}{1000\text{ мм}^3/\text{см}^3} = 48\text{ см}^3$

Ответ: Объем бруска $V = 48000\text{ мм}^3$ или $V = 48\text{ см}^3$.

2. Измерьте объем твердого тела неправильной формы.

Дано

Показания мензурки (рис. 4):

Начальный объем воды $V_1 = 30\text{ мл}$

Объем воды с телом $V_2 = 45\text{ мл}$

Перевод в СИ (используем $1\text{ мл} = 1\text{ см}^3$):

$V_1 = 30\text{ мл} = 30\text{ см}^3 = 0.00003\text{ м}^3$

$V_2 = 45\text{ мл} = 45\text{ см}^3 = 0.000045\text{ м}^3$

Найти:

Цену деления мензурки $C$, объем тела $V$.

Решение:

Для определения цены деления мензурки рассмотрим шкалу на рис. 4. Между отметками $20\text{ мл}$ и $30\text{ мл}$ находится $10$ делений. Следовательно, цена деления $C$ равна:

$C = \frac{30\text{ мл} - 20\text{ мл}}{10\text{ делений}} = \frac{10\text{ мл}}{10\text{ делений}} = 1\text{ мл/деление}$

Поскольку $1\text{ мл} = 1\text{ см}^3$, то $C = 1\text{ см}^3/\text{деление}$.

Объем твердого тела неправильной формы определяется как разность между конечным и начальным объемом воды в мензурке:

$V = V_2 - V_1$

Подставляем значения:

$V = 45\text{ см}^3 - 30\text{ см}^3 = 15\text{ см}^3$

Ответ: Цена деления мензурки $C = 1\text{ мл/деление}$ или $1\text{ см}^3/\text{деление}$. Объем тела $V = 15\text{ см}^3$.

3. Измерьте вместимость столовой и чайной ложек.

Дано

Примем, что максимальное деление мензурки, заполняемое водой, составляет $V = 45\text{ см}^3$ (для удобства счета и приближения к реальным условиям).

Для столовой ложки (предполагаемые измерения):

Число полных столовых ложек $N_{столовая} = 3$

Для чайной ложки (предполагаемые измерения):

Число полных чайных ложек $N_{чайная} = 9$

Перевод в СИ:

$V = 45\text{ см}^3 = 0.000045\text{ м}^3$

Найти:

Вместимость столовой ложки $V_{0,столовая}$ и вместимость чайной ложки $V_{0,чайная}$.

Решение:

Вместимость ложки $V_0$ рассчитывается как отношение общего объема воды $V$ к числу полных ложек $N$:

$V_0 = \frac{V}{N}$

Для столовой ложки:

$V_{0,столовая} = \frac{45\text{ см}^3}{3} = 15\text{ см}^3$

Для чайной ложки:

$V_{0,чайная} = \frac{45\text{ см}^3}{9} = 5\text{ см}^3$

Ответ: Вместимость столовой ложки $V_{0,столовая} = 15\text{ см}^3$. Вместимость чайной ложки $V_{0,чайная} = 5\text{ см}^3$.

4. Ответьте письменно на контрольные вопросы.

a) Прямыми или косвенными измерениями были определены объемы бруска и тел неправильной формы, вместимости ложек?

Объем бруска был определен косвенным измерением, так как его расчет проводился по формуле, используя прямо измеренные длины ребер. Объем тел неправильной формы также был определен косвенным измерением, поскольку он вычислялся как разность двух прямых измерений объемов воды в мензурке. Вместимость ложек является косвенным измерением, так как она была получена путем деления общего объема воды на количество ложек, что потребовало прямых измерений общего объема и количества ложек.

Ответ: Объемы бруска, тел неправильной формы и вместимости ложек были определены косвенными измерениями.

b) Как можно уменьшить погрешность измерения вместимости чайной и столовой ложек?

Для уменьшения погрешности измерения вместимости чайной и столовой ложек можно:

— Увеличить количество полных ложек, которыми заполняется мензурка, чтобы общий измеренный объем был как можно ближе к максимальному значению шкалы мензурки. Это позволит уменьшить относительную погрешность.

— Использовать мензурку с меньшей ценой деления (более высокой точностью).

— Тщательно следить за тем, чтобы ложки заполнялись каждый раз одинаковым объемом жидкости (например, "до краев", без горки или избытка).

— Проводить серию повторных измерений и усреднять полученные результаты.

— Аккуратно переливать воду из ложек в мензурку, избегая проливания.

Ответ: Для уменьшения погрешности измерения вместимости чайной и столовой ложек необходимо увеличить количество измерений, использовать более точные измерительные приборы, обеспечить одинаковое заполнение ложек при каждом наборе воды и проводить измерения с максимальной аккуратностью.

5. Сделайте выводы.

В ходе лабораторной работы были освоены различные методы измерения объема: для твердых тел правильной формы (прямоугольный брусок) объем определяется путем измерения линейных размеров и последующего расчета по формуле; для твердых тел неправильной формы объем определяется методом вытеснения жидкости в мензурке; вместимость малых сосудов (ложек) определяется путем измерения объема жидкости, которую они могут перенести, используя мензурку. Было подтверждено, что $1\text{ мл} = 1\text{ см}^3$, и отмечено, что объемы твердых тел обычно выражаются в $\text{см}^3$ или $\text{м}^3$, а не в $\text{мл}$. Для точных измерений с мензуркой важно соблюдать правильное положение глаз (на уровне поверхности жидкости) и учитывать цену деления прибора.

Ответ: Лабораторная работа позволила изучить и применить различные методы измерения объемов жидкостей, твердых тел правильной и неправильной формы, а также вместимости сосудов, подчеркнув важность правильного выбора метода и точности измерений.

6. Выполните суперзадание.

Предложите и опишите способ измерения объема твердого тела, которое невозможно поместить в мензурку (рис. 5).

Для измерения объема твердого тела, которое невозможно поместить в мензурку, можно использовать метод вытеснения жидкости с использованием большого сосуда с переливом (или сосуда, наполненного до краев) и мерной емкости:

— Возьмите большой сосуд (например, ведро или большую банку), который можно наполнить водой до краев или который имеет сливной носик.

— Аккуратно наполните этот сосуд водой до самого края или до уровня сливного носика, чтобы любое добавление воды приводило к ее переливу.

— Поместите под сливной носик или рядом с краем сосуда мензурку или другой измерительный сосуд (например, измерительный стакан).

— Медленно и осторожно полностью погрузите измеряемое твердое тело в большой сосуд с водой.

— Вся вода, которая вытеснится телом и перельется из большого сосуда, будет собрана в мерной емкости.

— Измерьте объем собранной воды с помощью мензурки. Этот объем будет равен объему погруженного твердого тела.

— Если объем тела очень велик, можно использовать несколько мензурок или взвесить вытесненную воду, а затем рассчитать объем, зная плотность воды (приняв ее равной $1\text{ г/см}^3$ или $1000\text{ кг/м}^3$).

Ответ: Объем тела, не помещающегося в мензурку, можно измерить методом вытеснения, используя большой сосуд с переливом и собирая вытесненную жидкость в мерную емкость для измерения ее объема.

Помогло решение? Оставьте отзыв в комментариях ниже.

Присоединяйтесь к Телеграм-группе @gdz_by_belarus

Присоединиться

Мы подготовили для вас ответ c подробным объяснением домашего задания по физике за 7 класс, для упражнения Лабораторная работа 3 расположенного на странице 16 к тетради для лабораторных работ 2023 года издания для учащихся школ и гимназий.

Теперь на нашем сайте ГДЗ.ТОП вы всегда легко и бесплатно найдёте условие с правильным ответом на вопрос «Как решить ДЗ» и «Как сделать» задание по физике к упражнению Лабораторная работа 3 (с. 16), авторов: Исаченкова (Лариса Артёмовна), Громыко (Елена Владимировна), Егорова (Лариса Петровна), Лещинский (Юрий Дмитриевич), учебного пособия издательства Аверсэв.