Номер 7, страница 82 - гдз по химии 9 класс учебник Шиманович, Василевская

Химия, 9 класс Учебник, авторы: Шиманович Игорь Евгеньевич, Василевская Елена Ивановна, Красицкий Василий Анатольевич, Сечко Ольга Ивановна, Сечко Ольга Ивановна, издательство Адукацыя i выхаванне, Минск, 2025, зелёного цвета

Авторы: Шиманович И. Е., Василевская Е. И., Красицкий В. А., Сечко О. И., Сечко О. И.

Тип: Учебник

Издательство: Адукацыя i выхаванне

Год издания: 2025 - 2026

Цвет обложки: зелёный, оранжевый с колбой

ISBN: 978-985-34-0189-9 (2025)

Допущено Министерством образования Республики Беларусь

Глава 3. Неметаллы. Параграф 13. Простые вещества неметаллы - номер 7, страница 82.

№7 (с. 82)
Условие 2025. №7 (с. 82)
скриншот условия
Химия, 9 класс Учебник, авторы: Шиманович Игорь Евгеньевич, Василевская Елена Ивановна, Красицкий Василий Анатольевич, Сечко Ольга Ивановна, Сечко Ольга Ивановна, издательство Адукацыя i выхаванне, Минск, 2025, зелёного цвета, страница 82, номер 7, Условие 2025

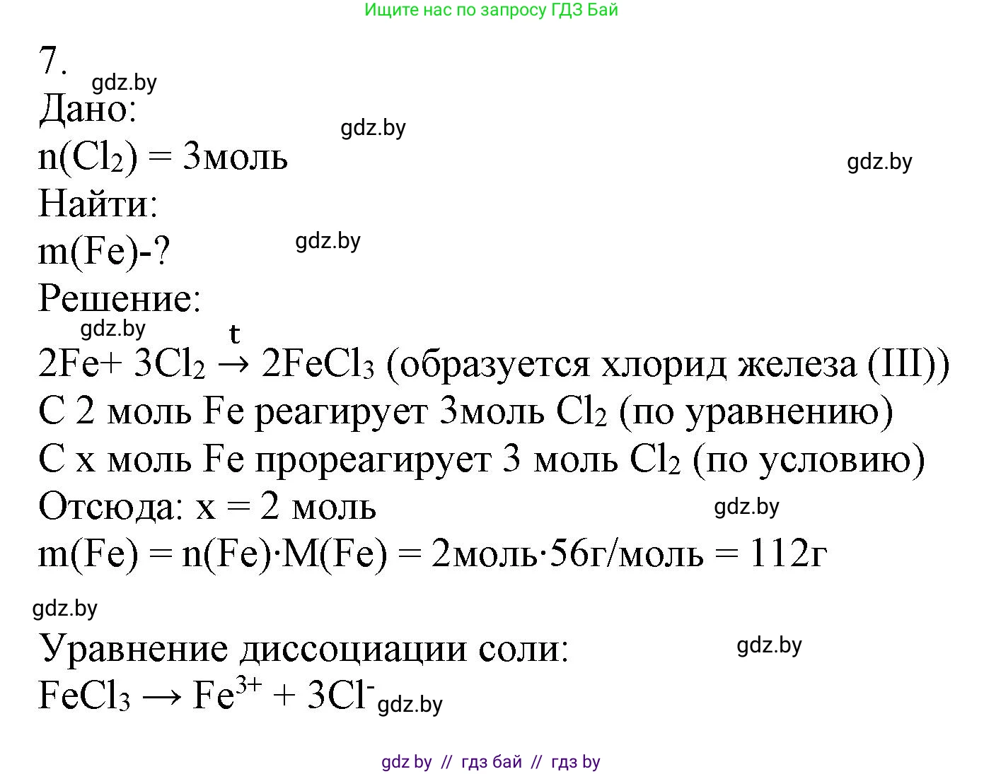
7. Рассчитайте массу железа, которое вступит в реакцию с хлором химическим количеством 3 моль. Какая соль при этом образуется? Запишите уравнение диссоциации этой соли в водном растворе.

Решение. №7 (с. 82)
Химия, 9 класс Учебник, авторы: Шиманович Игорь Евгеньевич, Василевская Елена Ивановна, Красицкий Василий Анатольевич, Сечко Ольга Ивановна, Сечко Ольга Ивановна, издательство Адукацыя i выхаванне, Минск, 2025, зелёного цвета, страница 82, номер 7, Решение
Решение 2. №7 (с. 82)

Дано:

$n(Cl₂) = 3 \text{ моль}$

Найти:

$m(Fe)$ — ?

Образовавшаяся соль — ?

Уравнение диссоциации соли — ?

Решение:

Расчет массы железа и определение образующейся соли

1. Запишем уравнение реакции взаимодействия железа ($Fe$) с хлором ($Cl₂$). Хлор является сильным окислителем, поэтому он окисляет железо до степени окисления +3. В результате реакции образуется соль — хлорид железа(III).

Уравнение реакции:

$2Fe + 3Cl₂ \rightarrow 2FeCl₃$

2. Согласно уравнению реакции, 2 моль железа реагируют с 3 моль хлора. Соотношение количеств веществ $n(Fe) : n(Cl₂) = 2 : 3$.

3. По условию, в реакцию вступает 3 моль хлора. Исходя из стехиометрического соотношения, рассчитаем количество вещества железа, которое потребуется для реакции:

$n(Fe) = \frac{2}{3} \cdot n(Cl₂) = \frac{2}{3} \cdot 3 \text{ моль} = 2 \text{ моль}$

4. Зная количество вещества железа, найдем его массу. Молярная масса железа ($M(Fe)$) составляет 56 г/моль.

Масса вычисляется по формуле $m = n \cdot M$:

$m(Fe) = n(Fe) \cdot M(Fe) = 2 \text{ моль} \cdot 56 \text{ г/моль} = 112 \text{ г}$

Ответ: Для реакции потребуется 112 г железа. Образовавшаяся соль — хлорид железа(III) ($FeCl₃$).

Уравнение диссоциации этой соли в водном растворе

Хлорид железа(III) ($FeCl₃$) является растворимой солью и сильным электролитом. В водном растворе он диссоциирует (распадается) на ионы: катион железа $Fe^{3+}$ и три хлорид-аниона $Cl^{-}$.

Уравнение электролитической диссоциации:

$FeCl₃ \rightarrow Fe^{3+} + 3Cl^{-}$

Ответ: $FeCl₃ \rightarrow Fe^{3+} + 3Cl^{-}$.

Помогло решение? Оставьте отзыв в комментариях ниже.

Присоединяйтесь к Телеграм-группе @gdz_by_belarus

Присоединиться

Мы подготовили для вас ответ c подробным объяснением домашего задания по химии за 9 класс, для упражнения номер 7 расположенного на странице 82 к учебнику 2025 года издания для учащихся школ и гимназий.

Теперь на нашем сайте ГДЗ.ТОП вы всегда легко и бесплатно найдёте условие с правильным ответом на вопрос «Как решить ДЗ» и «Как сделать» задание по химии к упражнению №7 (с. 82), авторов: Шиманович (Игорь Евгеньевич), Василевская (Елена Ивановна), Красицкий (Василий Анатольевич), Сечко (Ольга Ивановна), Сечко (Ольга Ивановна), учебного пособия издательства Адукацыя i выхаванне.