Номер 67, страница 141 - гдз по алгебре 11 класс сборник задач Арефьева, Пирютко

Алгебра, 11 класс Сборник задач, авторы: Арефьева Ирина Глебовна, Пирютко Ольга Николаевна, издательство Народная асвета, Минск, 2020, белого цвета

Авторы: Арефьева И. Г., Пирютко О. Н.

Тип: Сборник задач

Издательство: Народная асвета

Год издания: 2020 - 2026

Уровень обучения: базовый и повышенный

Цвет обложки: белый с графиком

Допущено Министерством образования Республики Беларусь

Глава 4. Системы уравнений и неравенств. Параграф 14. Задачи с параметрами. Линейные уравнения с параметрами - номер 67, страница 141.

№67 (с. 141)
Условие. №67 (с. 141)
скриншот условия
Алгебра, 11 класс Сборник задач, авторы: Арефьева Ирина Глебовна, Пирютко Ольга Николаевна, издательство Народная асвета, Минск, 2020, белого цвета, страница 141, номер 67, Условие

14.67. Решите относительно x уравнение:

а) $2\sin(x + 3) = 3a + 1;$

б) $3\cos(x - 1) = 4a - 7;$

в) $2^{x^2 + 2x} = a + 5;$

г) $\log_2(2x - x^2) = 2a - 3;$

д) $2^{|x|+3} = a^2 + 2a;$

е) $3 \cdot 5^{x^2 + 4x + 16} = 2a^2 + 3a + 6.$

Решение. №67 (с. 141)
Алгебра, 11 класс Сборник задач, авторы: Арефьева Ирина Глебовна, Пирютко Ольга Николаевна, издательство Народная асвета, Минск, 2020, белого цвета, страница 141, номер 67, Решение Алгебра, 11 класс Сборник задач, авторы: Арефьева Ирина Глебовна, Пирютко Ольга Николаевна, издательство Народная асвета, Минск, 2020, белого цвета, страница 141, номер 67, Решение (продолжение 2)
Решение 2. №67 (с. 141)

а) Исходное уравнение: $2\sin(x + 3) = 3a + 1$.
Выразим синус: $$\sin(x + 3) = \frac{3a + 1}{2}$$ Так как область значений функции синус $[-1, 1]$, для существования решения необходимо выполнение условия: $$-1 \le \frac{3a + 1}{2} \le 1$$ Умножим все части неравенства на 2: $$-2 \le 3a + 1 \le 2$$ Вычтем 1 из всех частей: $$-3 \le 3a \le 1$$ Разделим все части на 3: $$-1 \le a \le \frac{1}{3}$$ При выполнении этого условия, решение для $x$ находится из уравнения: $$x + 3 = (-1)^k \arcsin\left(\frac{3a + 1}{2}\right) + \pi k, \quad k \in \mathbb{Z}$$ $$x = -3 + (-1)^k \arcsin\left(\frac{3a + 1}{2}\right) + \pi k, \quad k \in \mathbb{Z}$$ Ответ: при $a \in \left[-1; \frac{1}{3}\right]$ решения $x = -3 + (-1)^k \arcsin\left(\frac{3a + 1}{2}\right) + \pi k, k \in \mathbb{Z}$; при $a \notin \left[-1; \frac{1}{3}\right]$ решений нет.

б) Исходное уравнение: $3\cos(x - 1) = 4a - 7$.
Выразим косинус: $$\cos(x - 1) = \frac{4a - 7}{3}$$ Область значений функции косинус $[-1, 1]$, поэтому: $$-1 \le \frac{4a - 7}{3} \le 1$$ Умножим на 3: $$-3 \le 4a - 7 \le 3$$ Прибавим 7: $$4 \le 4a \le 10$$ Разделим на 4: $$1 \le a \le \frac{10}{4}$$ $$1 \le a \le \frac{5}{2}$$ При $a$, удовлетворяющем этому условию, решение для $x$: $$x - 1 = \pm \arccos\left(\frac{4a - 7}{3}\right) + 2\pi k, \quad k \in \mathbb{Z}$$ $$x = 1 \pm \arccos\left(\frac{4a - 7}{3}\right) + 2\pi k, \quad k \in \mathbb{Z}$$ Ответ: при $a \in \left[1; 2\frac{1}{2}\right]$ решения $x = 1 \pm \arccos\left(\frac{4a - 7}{3}\right) + 2\pi k, k \in \mathbb{Z}$; при $a \notin \left[1; 2\frac{1}{2}\right]$ решений нет.

в) Исходное уравнение: $2^{x^2 + 2x} = a + 5$.
Поскольку левая часть уравнения $2^{x^2 + 2x}$ всегда положительна, то и правая часть должна быть положительной: $$a + 5 > 0 \implies a > -5$$ Прологарифмируем обе части уравнения по основанию 2: $$x^2 + 2x = \log_2(a + 5)$$ Получили квадратное уравнение относительно $x$: $$x^2 + 2x - \log_2(a + 5) = 0$$ Это уравнение имеет решения, если его дискриминант неотрицателен: $$D = 2^2 - 4 \cdot 1 \cdot (-\log_2(a + 5)) = 4 + 4\log_2(a + 5) \ge 0$$ $$1 + \log_2(a + 5) \ge 0$$ $$\log_2(a + 5) \ge -1$$ $$a + 5 \ge 2^{-1} \implies a + 5 \ge \frac{1}{2}$$ $$a \ge \frac{1}{2} - 5 \implies a \ge -\frac{9}{2}$$ Корни квадратного уравнения: $$x = \frac{-2 \pm \sqrt{4 + 4\log_2(a + 5)}}{2} = \frac{-2 \pm 2\sqrt{1 + \log_2(a + 5)}}{2} = -1 \pm \sqrt{1 + \log_2(a + 5)}$$ Ответ: при $a > -4\frac{1}{2}$ решения $x = -1 \pm \sqrt{1 + \log_2(a + 5)}$; при $a = -4\frac{1}{2}$ решение $x = -1$; при $a < -4\frac{1}{2}$ решений нет.

г) Исходное уравнение: $\log_2(2x - x^2) = 2a - 3$.
Найдем область допустимых значений (ОДЗ). Аргумент логарифма должен быть строго положительным: $$2x - x^2 > 0 \implies x(2 - x) > 0 \implies x \in (0; 2)$$ Преобразуем уравнение: $$2x - x^2 = 2^{2a - 3}$$ Рассмотрим левую часть как функцию $f(x) = 2x - x^2 = -(x^2 - 2x + 1) + 1 = 1 - (x - 1)^2$. Максимальное значение этой функции равно 1 при $x=1$. Таким образом, для существования решения необходимо, чтобы правая часть была меньше или равна 1: $$2^{2a - 3} \le 1 \implies 2^{2a - 3} \le 2^0$$ $$2a - 3 \le 0 \implies 2a \le 3 \implies a \le \frac{3}{2}$$ При выполнении этого условия решаем квадратное уравнение: $$x^2 - 2x + 2^{2a - 3} = 0$$ $$x = \frac{2 \pm \sqrt{4 - 4 \cdot 2^{2a - 3}}}{2} = \frac{2 \pm 2\sqrt{1 - 2^{2a - 3}}}{2} = 1 \pm \sqrt{1 - 2^{2a - 3}}$$ Оба корня принадлежат ОДЗ $x \in (0; 2)$, так как $\sqrt{1 - 2^{2a - 3}} \in [0; 1)$ при $a \le \frac{3}{2}$. Ответ: при $a < 1\frac{1}{2}$ решения $x = 1 \pm \sqrt{1 - 2^{2a - 3}}$; при $a = 1\frac{1}{2}$ решение $x = 1$; при $a > 1\frac{1}{2}$ решений нет.

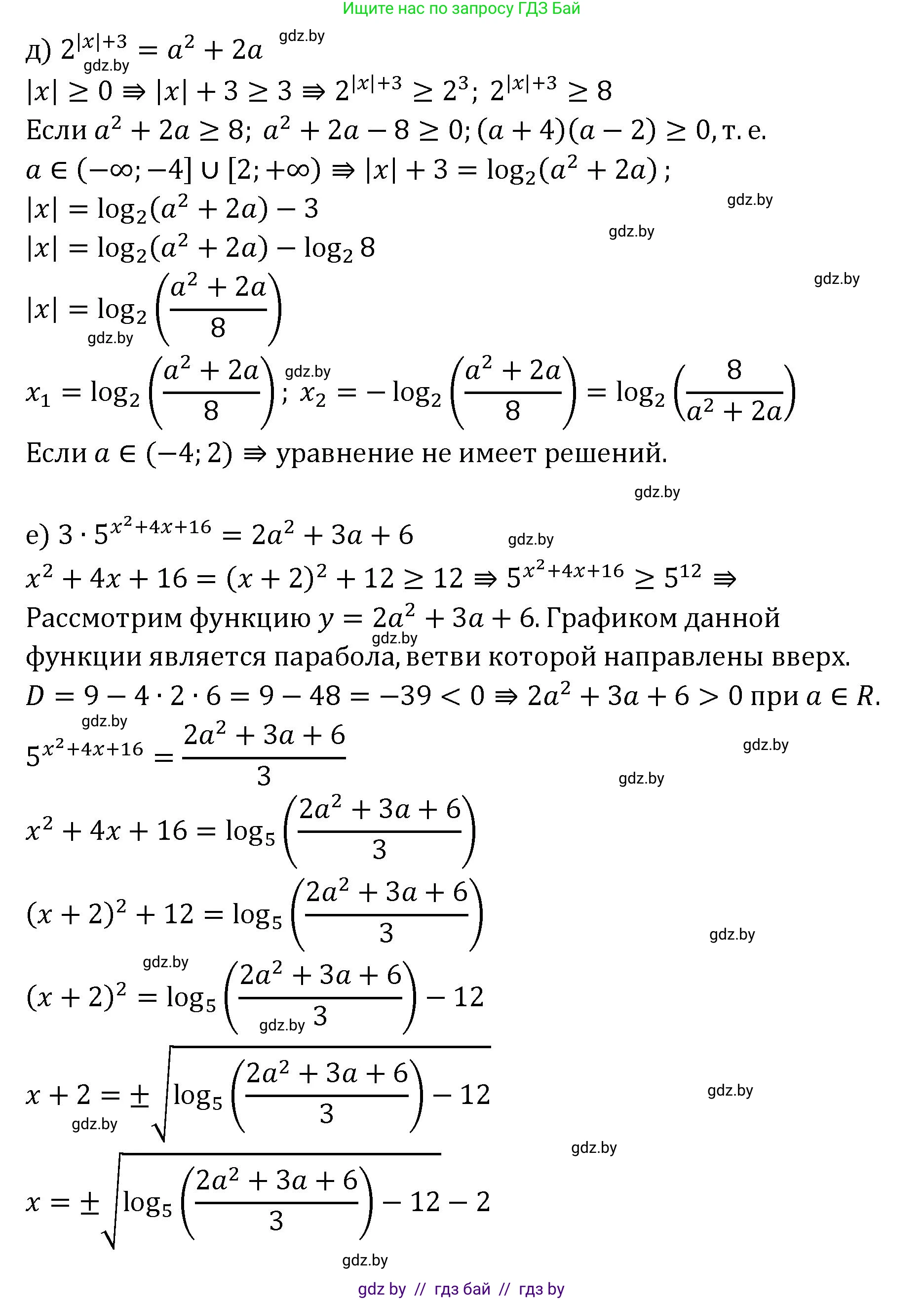
д) Исходное уравнение: $2^{|x|+3} = a^2 + 2a$.
Рассмотрим левую часть. Так как $|x| \ge 0$, то $|x| + 3 \ge 3$. Следовательно, $2^{|x|+3} \ge 2^3 = 8$. Значит, для существования решений необходимо, чтобы правая часть была не меньше 8: $$a^2 + 2a \ge 8$$ $$a^2 + 2a - 8 \ge 0$$ Корни уравнения $a^2 + 2a - 8 = 0$ это $a_1 = -4$ и $a_2 = 2$. Решением неравенства является $a \in (-\infty; -4] \cup [2; +\infty)$. При выполнении этого условия, прологарифмируем исходное уравнение по основанию 2: $$|x| + 3 = \log_2(a^2 + 2a)$$ $$|x| = \log_2(a^2 + 2a) - 3$$ Так как $|x| \ge 0$, то $\log_2(a^2 + 2a) - 3 \ge 0$, что эквивалентно $a^2 + 2a \ge 8$, то есть ранее найденному условию. Если $a = -4$ или $a = 2$, то $a^2 + 2a = 8$, и $|x| = \log_2(8) - 3 = 3 - 3 = 0$, откуда $x=0$. Если $a < -4$ или $a > 2$, то $|x| > 0$, и получаем два решения. Ответ: при $a \in (-\infty; -4) \cup (2; +\infty)$ решения $x = \pm (\log_2(a^2 + 2a) - 3)$; при $a = -4$ или $a = 2$ решение $x = 0$; при $a \in (-4; 2)$ решений нет.

е) Исходное уравнение: $3 \cdot 5^{x^2+4x+16} = 2a^2 + 3a + 6$.
Преобразуем показатель степени в левой части, выделив полный квадрат: $$x^2 + 4x + 16 = (x^2 + 4x + 4) + 12 = (x + 2)^2 + 12$$ Так как $(x + 2)^2 \ge 0$, минимальное значение показателя степени равно 12 (при $x = -2$). Следовательно, минимальное значение левой части уравнения равно $3 \cdot 5^{12}$. Для существования решений необходимо, чтобы правая часть была не меньше этого значения. Решим уравнение относительно $x$. Выразим степень: $$5^{(x+2)^2+12} = \frac{2a^2 + 3a + 6}{3}$$ Прологарифмируем по основанию 5: $$(x+2)^2 + 12 = \log_5\left(\frac{2a^2 + 3a + 6}{3}\right)$$ $$(x+2)^2 = \log_5\left(\frac{2a^2 + 3a + 6}{3}\right) - 12$$ Для существования вещественных решений $x$, правая часть должна быть неотрицательной: $$\log_5\left(\frac{2a^2 + 3a + 6}{3}\right) - 12 \ge 0$$ $$\log_5\left(\frac{2a^2 + 3a + 6}{3}\right) \ge 12 \implies \frac{2a^2 + 3a + 6}{3} \ge 5^{12}$$ $$2a^2 + 3a + 6 \ge 3 \cdot 5^{12}$$ Это условие на параметр $a$. Обозначим $C = 3 \cdot 5^{12}$. Решаем неравенство $2a^2 + 3a + (6 - C) \ge 0$. Корни соответствующего квадратного уравнения $2a^2 + 3a + (6 - C) = 0$ равны $a_{1,2} = \frac{-3 \pm \sqrt{9 - 8(6-C)}}{4} = \frac{-3 \pm \sqrt{8C - 39}}{4}$. Пусть $a_1 = \frac{-3 - \sqrt{24 \cdot 5^{12} - 39}}{4}$ и $a_2 = \frac{-3 + \sqrt{24 \cdot 5^{12} - 39}}{4}$. Решение неравенства для $a$: $a \in (-\infty, a_1] \cup [a_2, +\infty)$. При выполнении этих условий для $a$, находим $x$: $$x+2 = \pm \sqrt{\log_5\left(\frac{2a^2 + 3a + 6}{3}\right) - 12}$$ $$x = -2 \pm \sqrt{\log_5\left(\frac{2a^2 + 3a + 6}{3}\right) - 12}$$ Ответ: пусть $a_1 = \frac{-3 - \sqrt{24 \cdot 5^{12} - 39}}{4}$ и $a_2 = \frac{-3 + \sqrt{24 \cdot 5^{12} - 39}}{4}$. Тогда: при $a \in (-\infty, a_1) \cup (a_2, +\infty)$ решения $x = -2 \pm \sqrt{\log_5\left(\frac{2a^2 + 3a + 6}{3}\right) - 12}$; при $a = a_1$ или $a = a_2$ решение $x = -2$; при $a \in (a_1, a_2)$ решений нет.

Помогло решение? Оставьте отзыв в комментариях ниже.

Присоединяйтесь к Телеграм-группе @gdz_by_belarus

Присоединиться

Мы подготовили для вас ответ c подробным объяснением домашего задания по алгебре за 11 класс, для упражнения номер 67 расположенного на странице 141 к сборнику задач 2020 года издания для учащихся школ и гимназий.

Теперь на нашем сайте ГДЗ.ТОП вы всегда легко и бесплатно найдёте условие с правильным ответом на вопрос «Как решить ДЗ» и «Как сделать» задание по алгебре к упражнению №67 (с. 141), авторов: Арефьева (Ирина Глебовна), Пирютко (Ольга Николаевна), базовый и повышенный уровень обучения учебного пособия издательства Народная асвета.